Blog

  • Reaching Milestone One: The Journey Behind Voicerag.ai

    As I near Milestone One for voicerag.ai, I’ve been reflecting on the past month—spanning summer break, the start of week one, and countless hours of focused development. Most of my time has been dedicated to building the middleware API and, more importantly, tackling the most complex piece of the stack: an AI LLM engine capable of understanding context and semantics in natural human phone conversations.

    I’ve always believed that computers should help mankind in ways that feel natural—not just through typing or clicking, but by speaking to them. We already live in a world where IoT devices are part of our daily lives—turning smart bulbs on and off, opening garage doors, locking main doors, setting timers—and the possibilities continue to evolve.

    So, why not extend voice interaction into applications that truly improve user experiences? Take, for example, the rigid, often frustrating menu trees of traditional phone system auto attendants. With voicerag.ai, the vision is to replace rigid menus with fluid, conversational AI—powered by LLMs running at the edge. This eliminates the latency of bouncing conversations to and from the cloud, making interactions feel more human and keeping them private to the user.

    Office business accountant Figure 1. Office business accountant. Pixabay, n.d. https://pixabay.com/photos/office-business-accountant-620822/

    The goal is simple yet ambitious:

    • Enhance user experience by making interactions natural.
    • Increase efficiency by getting things done faster.
    • Ensure privacy by keeping data local when possible.

    Voicerag.ai isn’t just about AI—it’s about creating a seamless voice experience that serves a real purpose, bridging the gap between human intention and machine execution. This is just the first milestone, and the journey ahead is just as exciting as the one behind.

  • Month 2- Capstone

    No Summer Break When You’re Shipping VoiceRag.ai

    While most students took a well-earned breather over summer break, my July didn’t come with sun-soaked days or lazy afternoons. Instead, it came with terminal windows, Git commits, and late-night debugging. If anything, this wasn’t a break—it was build season.

    Nights, Code, and Coffee

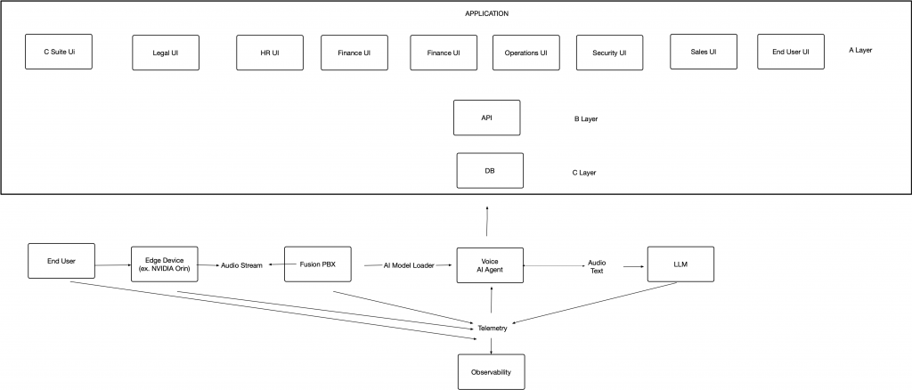
    There’s something raw and electric about coding under the hush of night. While the world around me slowed down, I sped up. This past month, I committed fully to VoiceRag.ai, a highly focused capstone project that aims to do one thing exceptionally well: make voice data from PSTN (Public Switched Telephone Network) usable, searchable, and intelligent.

    It’s not just a transcription tool. It’s a voice payload interpreter and a middleware that sits between your PBX and your AI engine.


    What VoiceRag.ai Does (and Why It Matters)

    VoiceRag.ai is designed to bridge the gap between legacy voice infrastructure and modern inference engines. It captures live voice traffic from the PSTN, translates that into high-fidelity text, and pushes that text to an intelligent API stack designed to:

    • Trigger LLM-based workflows
    • Log and contextualize customer interactions
    • Power downstream automation

    Whether it’s a voicemail, a live call, or a voice prompt, we don’t just transcribe—we make it actionable.


  • VoiceRAG.ai Journey– Month1

    This first month has been a transformative period—one marked by long hours, deep reflection, and foundational execution. What began as a mental concept—an ambitious idea to bring voice-native agentic AI into everyday telephony—quickly evolved into something far more tangible.

    From Concept to Concrete

    The earliest days were spent framing the core problem VoiceRAG.ai aims to solve: reducing friction in deploying AI-driven voice workflows to real-world phone systems. I spent countless hours clarifying the vision, aligning it with what’s possible today, and pushing toward what should be possible tomorrow.

    Once I had clarity, I transitioned from ideation to execution:

    • Wrote a formal pitch deck to define scope and gain stakeholder feedback.
    • Drafted a design document to explore technical feasibility and constraints.
    • Created wireframes to express initial UX intentions and layout ideas.
    • Built out a structured Jira backlog, breaking down the concept into epics, user stories, and prioritized sprints.

    Adopting an Iterative Mindset

    Rather than over-planning or delaying momentum, I chose an agile approach—one focused on delivering value early and often. That meant weekly checkpoints, kanban boards for fast-moving components, and proper CI/CD tooling to support automated iteration.

    From infrastructure provisioning and voice workflow pipelines to secure data pathways and initial LLM route design, every task was intentionally scoped for delivery under short feedback loops. I also began defining the AI assistant use cases—scheduling, support, CRM outreach, and middleware logic—to be refined as early users engage.

    What’s Next

    Looking ahead to Month 2:

    • The MVP build-out begins: containerized components, LLM pipeline integration, voice agent execution.
    • API connectivity to real-world PBX environments via SIP and WebRTC.
    • User onboarding flow and authentication logic.
    • Initial testing in a low-latency edge environment (likely my own Proxmox cluster).

    This journey is just beginning, but Month 1 laid a solid foundation. The vision is clear, and the execution is in motion.

  • Pivoting with Purpose: Introducing Voicerag.ai

    This past week I pivoted hard into something new — something I believe can truly transform human-computer interaction via voice.

    Voicerag.ai is middleware that connects modern phone systems to powerful agentic AI. Think: a customer calls your business and speaks to an AI that understands their intent, books appointments, answers questions, or logs tasks — not through menu trees or rigid prompts, but through conversation.


    The Problem with Legacy IVRs

    We’ve all experienced it:

    • Endless call menus.
    • Misunderstood inputs.
    • “I didn’t catch that. Please repeat.”
    • And finally, mashing 0 just to talk to someone.

    Traditional IVRs are just nested if/then statements.
    They’re fragile, robotic, and inflexible.

    They can’t handle nuance.
    They don’t reason.
    They don’t adapt.


    A New Paradigm: Context + Reasoning

    Voicerag.ai replaces decision trees with agentic AI — LLMs capable of:

    • Understanding natural language.
    • Inferring intent.
    • Retaining context across multiple turns.
    • Acting autonomously — scheduling appointments, answering questions, or summarizing results.

    This isn’t just automation. It’s intelligence.


    How It Works

    1. A call comes in via SIP or PBX
    2. Voicerag routes audio through Speech-to-Text
    3. The text is passed to an AI reasoning engine
    4. The AI interprets and acts (calendar booking, database entry, webhook, etc.)
    5. A TTS engine generates a natural voice response
    6. A summary or call transcript can be logged or handed off

    Built for modern edge platforms like Proxmox and containerized for GPU-accelerated inference.


    Real Use Cases

    Industries ready to benefit from this:

    • Medical: Intake and appointment scheduling
    • Legal: Case screening, document capture
    • Field Services: Dispatching, status updates
    • Education: Class registration, FAQ resolution
    • Real Estate: Property interest capture, follow-ups

    Wherever voice meets nuance, Voicerag.ai is applicable.


    This Week’s Progress

    [Optional image: Figma wireframe screenshots, or your Jira/Agile board blurred for privacy]

    The groundwork is being laid:

    • ✅ Design doc completed
    • ✅ Wireframes assembled in Figma
    • ✅ Agile boards created, sprints mapped
    • ✅ A–B roadmap in place
    • ✅ Preparing a formal demo for internal review (FPS)

    Next: moving into MVP development, PoC demos, and early benchmarking.


    Final Thoughts

    This isn’t about replacing humans.
    It’s about removing frustration — making machines better listeners, and giving customers an experience that actually works.

    Voicerag.ai is where voice meets real understanding.

    I’ll be posting updates on architecture, lessons learned, and backend integrations as this evolves.

    Raymond Evelyn
    Founder, Voicerag.ai

  • Efit Pre Onboard

    My research pre onbaording on echelonfit.com

    Registered in Godaddy

    Uses Shopify and sits behind the Cloudflare CDN.

    It uses google email, klaviyo and sendgrid
    email services.

    DNS is hosted on AWS.

    For marketing and analytics, it integrates Google Analytics, Facebook Pixel, and a variety of tools for tracking conversions and user interactions.

    Several fqdn sister domains present worldwide.

    Aside from fitness equipment in different verticals like cardio and strength, a comprehensive swag store offers product from sportswear to supplements and trainning accesories.

    SAAS subcription model provides instructor led trainning with presence on social media soldifying the user experience on mobile and desktop.

    Presumably multimedia content is streamed to iot devices and offline routines are available to guide and motivate users on their fitness journey.

    Once I onboard and the see plan, scope, and deliverables will post each week from here on in.

  • My Journey…

    My Journey: From Network Engineering to DevOps to Developer – A Story of Continuous Evolution

    The Foundation: Self-Taught Skills and Certifications

    My journey began with a deep dive into network engineering, where I built my foundation through self-taught skills and rigorous certification programs. Over the years, I’ve earned 15+ certifications that have opened doors and validated my expertise:

    Network Engineering Certifications (10):

    • Multiple Mikrotik certifications
    • Network design and implementation credentials
    • Advanced networking specialties

    Cloud and DevOps Certifications:

    • AWS Solutions Architect
    • Jenkins certification
    • 3 Aviatrix certifications

    Current Pursuits:

    • AWS Professional (in progress)
    • AWS Advanced Network Specialty
    • Certified Kubernetes Administrator (CKA)

    These certifications weren’t just pieces of paper – they represented deep technical knowledge that I could immediately apply in real-world scenarios. The combination of self-taught skills and formal certifications gave me the credibility to tackle increasingly complex challenges.

    The Magic Leap Pivot: Network Engineering Meets DevOps

    After building the manufacturing facility network at Magic Leap, I was offered a full-time position to tackle a different kind of challenge: building observability for an $8 million monthly AWS account spanning data centers across the East and West coasts. This was my introduction to the DevOps world, where I learned that infrastructure wasn’t just about physical hardware anymore – it was about managing cloud resources at scale, implementing monitoring and alerting, and ensuring reliability across distributed systems.

    The COVID Challenge: Legacy to Cloud Migration

    When COVID hit and I was laid off, I found myself at a company facing a critical infrastructure crisis. Their aging hardware had been crippled by a power outage, and they needed everything rebuilt and migrated to the cloud in just three months. The challenge came with a $25K bonus incentive, but more importantly, it was an opportunity to prove that rapid cloud migration was possible.

    I replaced legacy Cisco equipment with Meraki, replicated 53 VMware servers and 22TB of data to a HIPAA-compliant TierPoint data center. This wasn’t just a migration – it was a complete infrastructure transformation under extreme time pressure.

    Chewy: Scaling to Thousands of Clusters

    At Chewy, I handled thousands of Kubernetes clusters and was promoted to SRE III. The scale was massive, but so were the opportunities for optimization. I saved millions of dollars in AWS spend while improving deployment times, and had the privilege of being the author of all infrastructure for Chewy’s initiative supporting animal shelters across the nation during COVID. It was rewarding work that combined technical excellence with social impact.

    The Mobile Security Challenge

    My next role at a mobile security company involved converting their physical infrastructure to virtual, managing both a small on-premises data center and their AWS SaaS presence. Each role was building on the previous, expanding my knowledge of different infrastructure patterns and migration strategies.

    Firefox: Tech Debt and Cloud Migration

    When skyrocketing rental costs forced a move, I immediately joined Firefox, where I tackled interesting problems with technical debt in the middle of a cloud migration from AWS to GCP. My six-month contract was focused on solving complex infrastructure challenges, and though they tried to renew it, budget constraints from the migration prevented it. This experience taught me about the realities of contract work and the importance of delivering value quickly.

    MusicReports.com: Massive Scale Databases

    At MusicReports.com, I worked with the largest databases I’ve ever encountered, revamping both data centers to replatform into AWS. The scale and complexity of these systems pushed my understanding of data infrastructure to new levels.

    The Developer Journey Begins

    It was during my time at Firefox that I decided to become a student developer. Now, with just four months until graduation, I’m reflecting on the incredible journey that brought me here. The people who inspired me along the way include Pranav Mistry, Linus Torvalds, and the countless open-source projects I’ve followed and watched grow.

    AI and Entrepreneurship

    Alongside my work in systems administration, network engineering, and public clouds, I’ve been studying AI. This led me to build a SaaS platform, dev.netspinup.ai, and I’m currently working on voicerag.ai. The intersection of AI and infrastructure is fascinating, and I’m excited to see where this combination leads.

    Looking Forward

    The tech market is challenging right now, with layoffs happening across the industry. But one thing is certain: I will always be an eternal learner, constantly trying to make a better version of myself as both a human and a developer. The journey from network engineering to DevOps to software development has taught me that adaptability and continuous learning are the keys to success in this ever-evolving field.

    The Lessons Learned

    My path has taught me that:

    • Self-taught skills combined with certifications create powerful career momentum
    • Infrastructure knowledge is invaluable in software development
    • Cloud migrations require both technical skill and project management
    • Scale teaches you things that theory never can
    • Continuous learning is non-negotiable in tech
    • The best engineers understand both the high-level architecture and the low-level implementation details

    As I approach graduation and look toward the next chapter, I’m excited to combine my infrastructure expertise with my new development skills to build systems that are not just functional, but truly exceptional.